中国会议人论坛-会议人社区-会议服务行业交流社区

中国会议人论坛-会议人社区-会议服务行业交流社区

 找回密码
 立即注册
查看: 1468|回复: 0

中国展览馆协会发布疫情影响调查报告

[复制链接]

3135

主题

3136

帖子

1万

积分

超级版主

Rank: 8Rank: 8

积分
11117
发表于 2020-3-19 15:48:46 | 显示全部楼层 |阅读模式
中国展览馆协会发布疫情影响调查报告中经网会展 2月14日
新型冠状病毒疫情发生以来,党中央高度重视,各地政府启动重大突发公共卫生事件一级响应机制,切实落实“取消各类大型公共活动”的要求,国家正在全力以赴采取措施控制疫情,对经济社会各行业的影响逐渐显现。为进一步了解疫情对会员单位产生的影响,收集会员单位在疫情下的主要诉求,中国展览馆协会于2020年2月5日开展新型冠状肺炎疫情对会员单位的影响调查。截至2月12日,共获得有效问卷195份。本着实事求是、认真负责的原则,经协会秘书处研究、分析和整理,作出如下调查报告。
一、参与调查会员单位的基本情况
本调查面向中国展览馆协会会员单位,汇总调查问卷的数据,企业基本情况如下:
1、单位类型:参与调查的私营企业133家,占总数的68.21%;国有企业23家,占总数的11.79%;股份制企业21家,占总数的10.77%;少量的外资企业和事业单位,无政府部门和集体所有制单位。
2、单位员工人数:员工人数在20-50人之间的单位57家,占总数的29.23%;员工人数在100人以上和20人以下的单位各有49家,各占25.13%;有40家单位的员工人数在50-100人之间。
3、单位注册资金:有102家单位注册资金在1000万元以上,占比超过此调查总数的一半(52.31%);注册资金500万-1000万的有36家,占比18.46%;注册资金300万-500万和100万-300万的单位分别有23家和16家,分别占比11.79%和8.21%;注册资金50万-100万和50万以下的单位分别有7家和2家,少量属于外资或其他分公司单位。
4、单位注册地:参与此次调查的单位注册地在北京的较多,有53家,占总数的27.18%;其次是上海市36家,江苏省22家,广东省19家,山东省11家,浙江省9家,河南省7家,安徽省7家,福建省7家,湖北省5家,四川省5家,陕西省3家,辽宁省2家,云南省2家,天津市、河北省、湖南省、甘肃省、青海省、宁夏回族自治区、香港等各1家,几乎涵盖全国大部分省市自治区,另有13省市还未参与调查。
5、2019年营业收入:2019年收入在1001-3000万元的单位有44家,占比22.56%;2019年收入在1亿-5亿的有41家,占比21.03%;年收入500-1000万元的单位34家;年收入5001万-1亿有25家;年收入3001万-5000万和500万以下的各有19家,年收入在5亿元以上的单位13家。
从以上各单位基本情况可看出,大多属于中小企业单位,企业实力雄厚,面对此次疫情对展览业的巨大冲击,感到忧虑。疫情结束后,本企业能否继续稳步发展,将是一次重大考验。
二、参与调查会员单位复工情况
在所回收的调查数据中,主营业务为活动策划与展台设计的最多,有74家,占比37.95%;其他依次是主营施工搭建63家,占比32.31%,场馆经营17家,其他服务商16家,会展技术服务14家,组展商10家,1家展览物流单位,未有会展型酒店型单位参与调查。
受疫情影响及各地新出台的企业复工政策,各单位的复工时间都较为延迟,复工时间在2月11-20日的单位有77家,占总数的39.49%;2月21-29日复工和3月以后复工的单位各有53家,分别占比27.18%;在2月10日前复工的单位有12家单位。主营业务为组展商、场馆经营、活动策划与展台设计单位多在2月11-20日或3月以后复工;会展技术服务、施工搭建和其他服务商型的单位多在2月11-20日或2月21-29日复工。
受疫情影响,超过一半(61.02%)的参与调查单位预计返工率会比往年低,其余基本与往年持平。经交叉对比分析发现,各类主营业务单位复工率大都比往年低,明显未有返工率比往年高的单位。

因疫情爆发在湖北省武汉市,武汉市于2020年1月23日实施封城措施,为控制疫情蔓延,至目前无确切恢复日期。考虑到如企业单位有湖北籍人员对复工率会有一定影响,根据调查数据得出,有115家单位并无湖北籍员工,占总数的58.97%,其复工率也大多与往年持平。湖北籍员工占比9%以下的有62家,湖北籍员工占比10-30%的有13家,湖北籍员工占比30%以上的单位有5家。有湖北籍员工的单位复工率明显会比往年低一些,其中有湖北籍员工占比30%以上的单位都是注册在湖北当地的单位。

三、各单位对地方捐款捐物情况
面对这场没有硝烟的战争,参与调查的会员单位积极履行社会责任,通过捐款捐物等方式,多维度助力疫情防控。有28.71%的单位捐款、捐物驰援疫情防控:有对疫情严重地区捐款1000-10000元不等金额;有单位职工捐款购买医用手套给医院;有对临近地区捐赠应急物资帐篷;有的为湖北籍返乡人员提供集中居住观察服务等爱心行动。众志成城,抗击疫情,各会员单位都在尽最大的努力,守望相助,共克时艰!
四、预计展会影响情况及各地政策办法
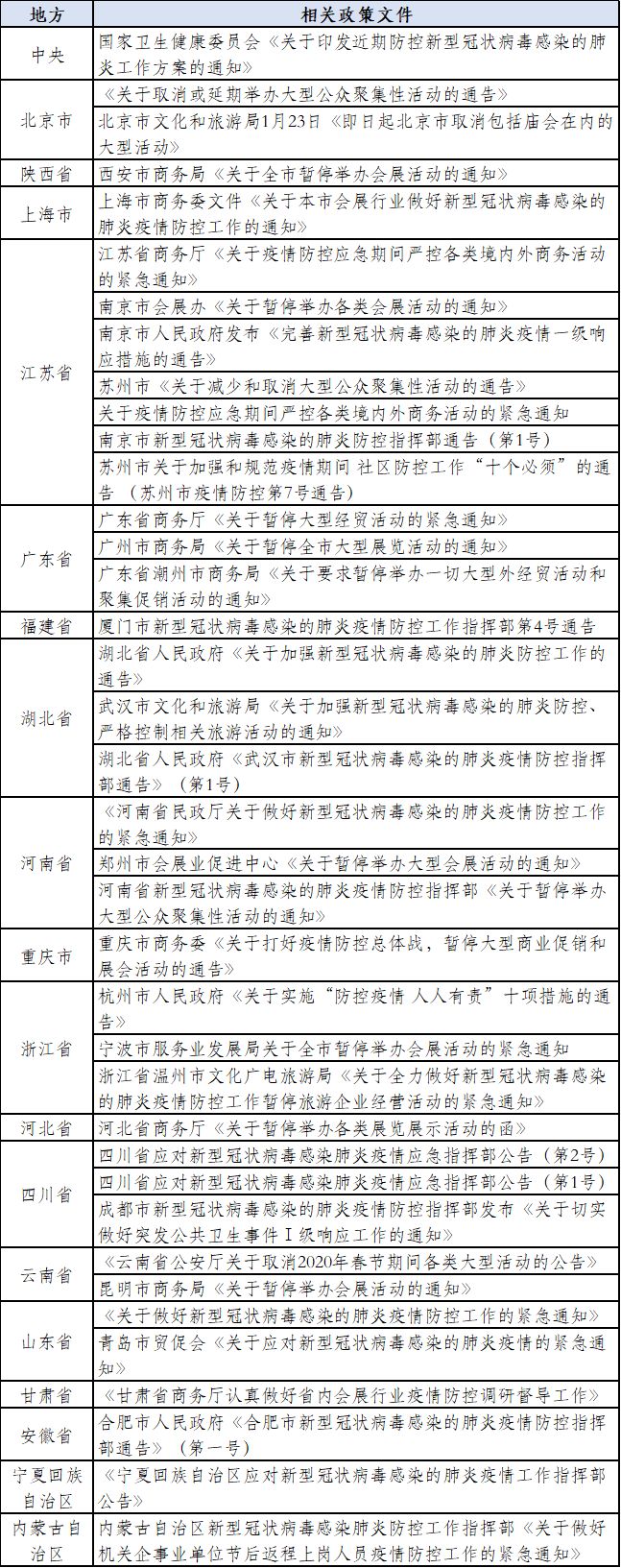
新型冠状病毒感染的肺炎疫情发生以来,国家和各省市都采取了最全面、最严格的防控。所有行业在这种大疫面前只能取重中之重,在特殊时期配合各级部门对人口流动阻断,社会活动阻断,特殊时期特殊管理。会展业作为聚集了人流、物流、信息流和资金流的行业,在疫情面前,全面响应各级部门暂停大型活动的要求。全国各大场馆积极响应防疫防控要求延迟或取消展会活动。
本调查数据显示,调查单位预计到3月延期或取消的展会数量将增大,至于预计延期或取消的数量各地不一,从3-5个到200个都有。
疫情当前,各地政府也都出台相应政策,大部分地区都出台延期复工、暂停/延期/取消举办大型活动等政策。经汇总分析情况如下:
部分地区相关通知整理如下:
五、疫情对各会员单位影响及相关建议
(一)疫情对会员单位的影响
绝大部分调查会员单位认为营业收入减少、企业运营成本高、租金税费压力、预期订单减少是近期单位生产经营主要面对的困难因素,建议相关政府部门制定出台相应的应对措施来保证疫情期间企业的平稳运营,将影响降到最低。
大部分会员单位预计第一季度和上半年收入会降幅超过10%。
预计第一季度营业收入情况
    预计上半年收入情况
调查结果显示,大部分单位预计此疫情将导致单位损失超过100万以上,多是主营业务为组展商、场馆经营、会展技术服务、活动策划与展台设计、施工搭建、其他服务商类型的单位。
(二)会员单位提出的相关建议
通过对收集的问卷进行文本分析,为应对疫情给会员单位带来的影响,会员单位提出如下建议:
1.加大疫情防控力度
    1) 加强防疫,加大对企业的支持力度;
    2) 迅速遏制疫情,稳定市场 ;
    3) 及时补充企业复工后所需的防护用品(消毒杀菌设备设施发放或补助)。
2.政策扶持,税收减免
    1) 增加对小微企业支持力度,进行税收减免政策,或减免第一季度的一些税收费用,提供社保优惠政策,对疫情影响较大的企业进行资金扶持,使小微企业“缓痛止血”,重振旗鼓,得以新生;
    2) 政府协助对商业办公房租予以补助或适当减免;
    3) 引导银行放宽企业贷款条件和降低贷款利率。
3.助企添人才、广宣传
    1) 组织企业开展校企会展人才招聘;
    2) 疫情过后,相关行业协会组织企业开展宣传推广业务活动。
(三)协会秘书处整理多省出台中小企业优惠政策(截至2月12日)
地方
政策文件
中央/部/厅
国家税务总局《关于优化纳税缴费服务配合做好新型冠状病毒感染肺炎疫情防控工作的通知》(税总函〔2020〕19号)
中国人民银行等五部委2月1日联合发布《关于进一步强化金融支持防控新型冠状病毒感染肺炎疫情的通知》
银保监会2月1日《关于加强银行业保险业金融服务配合做好新型冠状病毒感染的肺炎疫情防控工作的通知》(银保监办发〔2020〕10号)
财政部《关于防控新型冠状病毒感染的肺炎疫情进口物资免税政策的公告》(海关总署税务总局公告2020年第6号)
财政部《关于支持新型冠状病毒感染的肺炎疫情防控有关税收政策的公告》(税务总局公告2020年第8号)
财政部《关于支持新型冠状病毒感染的肺炎疫情防控有关捐赠税收政策的公告》(税务总局公告2020年第9号)
财政部《关于支持新型冠状病毒感染的肺炎疫情防控有关个人所得税政策的公告》(税务总局公告2020年第10号)
财政部《关于新型冠状病毒感染的肺炎疫情防控期间免征部分行政事业性收费和政府性基金的公告》(国家发展改革委公告2020年第11号)
《关于疫情防控期间切实做好会计服务工作的通知》(财会[2020] 2号)
《关于支持金融强化服务做好新型冠状病毒感染肺炎疫情防控工作的通知》(财金[2020] 3号)
《关于进一步强化金融支持防控新型冠状病毒感染肺炎疫情的通知》(银发[2020] 29号)
财政部 发展改革委 工业和信息化部 人民银行 审计署《关于打赢疫情防控阻击战强化疫情防控重点保障企业资金支持的紧急通知》
海关总署《关于防控疫情做好报关和纳税服务的公告》(海关总署2020年第18号)
工业和信息化部2月9日印发《关于应对新型冠状病毒肺炎疫情帮助中小企业复工复产共渡难关有关工作的通知》
财政部办公厅《关于疫情防控采购便利化的通知》(财办库[2020] 23号)人力资源社会保障部办公厅《人力资源社会保障部办公厅关于妥善处理新型冠状病毒感染的肺炎疫情防控期间劳动关系问题的通知》(社厅明电[2020]5号)
《人力资源社会保障部办公厅关于切实做好新型冠状病毒感染的肺炎疫情防控期间社会保险经办工作的通知》(人社厅明电[2020] 7号)
人力资源社会保障部办公厅《关于公布失业保险金网上申领平台的通知》
人力资源社会保障部、教育部、财政部、交通运输部、国家卫生健康委《人力资源社会保障部教育部财政部交通运输部国家卫生健康委关于做好疫情防控期间有关就业工作的通知》(人社部明电[2020] 2号)
科技部火炬中心《关于疫情防控期间进一步为各类科技企业提供便利化服务的通知》(国科火字[2020] 38号)
北京
北京市政府《在新型冠状病毒感染的肺炎疫情防控期间本市企业灵活安排工作的通知》
北京市社会保险基金管理中心《北京市医疗保险事务管理中心关于新型冠状病毒疫情防控期间延长我市社会保险缴费工作的通告》
《北京市人民政府办公厅关于应对新型冠状病毒感染的肺炎疫情影响促进中小微企业持续健康发展的若措施》(京政办发[2020] 7号)
《北京市人民政府办公厅关于进一步支持打好新型冠状病毒感染的肺炎疫情防控阻击战若干措施》(京政办发[2020] 5号)
《关于做好疫情防控期间维护劳动关系稳定有关问题的通知》(京人社劳字[2020] 11 号)
《关于进一步做好疫情防控期间本市人力资源和社会保障相关工作的通知》(京人社办发[2020] 2号)
《北京经济技术开发区关于支持企业控疫情稳增长若干措施》
《北京市石景山区关于共同应对新型冠状病毒感染的肺炎疫情支持企业发展的若干措施(暂行)》
湖北省
湖北省政府办公厅印发《应对新型冠状病毒肺炎疫情支持中小微企业共渡难关有关政策措施的通知》
上海市
《上海市全力防控疫情支持服务企业平稳健康发展的若干政策措施》
《人力资源社会保障部办公厅关于切实做好新型冠状病毒感染的肺炎疫情防控期间社会保险经办工作的通知》(人社厅明电〔2020〕7号)
《关于支持新型冠状病毒感染的肺炎疫情防控减轻企业负担若干政策的通知》(沪人社办〔2020〕44号)
天津市
《国家税务总局天津市税务局关于在防控病毒期间办税缴费事项的通告》
《天津市支持中小企业高质量发展的若干政策》
浙江省
《国家税务总局浙江省税务局关于进一步明确疫情防控期间办税缴费事项的通告》
《浙江省新型冠状病毒感染的肺炎疫情防控领导小组关于支持小微企业渡过难关的意见》
省委省政府印发《关于坚决打赢新冠肺炎疫情防控阻击战,全力稳企业稳经济稳发展的若干意见》
《关于打贏疫情防控阻击战帮扶中小企业共渡难关的十八条意见》(甬政发[2020]2号)
湖州市政府公布《关于应对疫情支持企业健康发展的八条意见》
广东省
《广东省税务局关于强化落实税务政策坚决打贏疫情防控阻击战的通知》
广东省政府正式印发《关于应对新型冠状病毒感染的肺炎疫情支持企业复工复产的若干政策措施》
《关于强化落实税务政策坚决打赢疫情防控阻击战的通知》(粵税发[2020]16号)
深圳市人民政府发布《深圳市应对新型冠状病毒感染的肺炎疫情支持企业共渡难关的若干措施》
佛山市人民政府办公室《关于印发积极应对新型冠状病毒感染的肺炎疫情支持企业共渡难关十条政策意见的通知》
珠海市人民政府《关于应对新型冠状病毒感染的肺炎疫情支持中小企业共渡难关的若干政策意见》
四川省
《国家税务总局四川省税务局关于疫情防控企业所得税政策的温馨提示》
四川省政府办公厅正式印发《关于应对新型冠状病毒肺炎疫情缓解中小企业生产经营困难的政策措施》(川办发〔2020〕10号)
贵州省
《国家税务总局贵州省税务局贵州省医疗保障局关于新型冠状病毒感染肺炎疫情防控期间城乡居民基本医疗保险征缴相关事项的通告》
《国家税务总局贵州省税务局关于延长2月份申报纳税期限的公告》
云南省
《国家税务总局云南省税务局关于明确延长2月纳税申报期限的通知》
《昆明市官渡区人民政府关于应对新型冠状病毒感染的肺炎疫情支持企业共渡难关的十二条政策措施》
山东省
2020年2月4日,山东省政府办公厅印发《关于应对新型冠状病毒感染肺炎疫情支持中小企业平稳健康发展的若干意见》
《关于认真落实新型冠状病毒肺炎疫情防控有关税费政策的通知》(鲁财税[2020] 3号)
济南市《关于积极应对疫情促进中小微企业健康发展的若干政策意见》
青岛市人社局、市委组织部、市发改委、市教育局、市工业和信息化局、市财政局、市卫生健康委、市医疗保障局、市民营经济局等九部门联合下发《关于应对新型冠状病毒感染肺炎疫情支持中小企业发展稳定就业的实施意见》
江苏省
《国家税务总局江苏省税务局关于主动作为精准施策切实帮助企业解决实际困难坚决打赢疫情防控阻击战的通知》(苏税发2020 (4) 号)
南京市人社局出台《关于疫情防控期间支持服务企业发展的若干措施》
苏州市人民政府《关于应对新型冠状病毒感染的肺炎疫情支持中小企业共渡难关的十条政策意见》(苏府〔2020〕15号)
重庆市
《国家税务总局重庆市税务局关于2020年2月份疫情防控期间办税缴费有关事项的通告》
重庆市人民政府办公厅《关于应对新型冠状病毒感染的肺炎疫情支持中小企业共渡难关的二十条政策措施》
安徽省
《关于应对新型冠状病毒感染的肺炎疫情鼓励中小企业持续发展的若干意见》(合办[2020] 1号)
含山县印发《关于应对新型冠状病毒感染的肺炎疫情支持中小企业共渡难关政策意见》
山西省
《国家税务总局山西省税务局关于防范新型冠状病毒的办税服务温馨示》
运城市人民政府《关于应对新型冠状病毒感染的肺炎疫情支持中小企业发展的意见》
辽宁省
辽宁省出台《辽宁省应对新型冠状病毒感染的肺炎疫情支持中小企业生产经营若干政策措施》
《大连市应对新型冠状病毒感染的肺炎疫情支持中小企业稳定生产经营的政策措施》
黑龙江省
黑龙江省人民政府办公厅《关于应对新型冠状病毒感染的肺炎疫情支持中小企业健康发展的政策意见》
吉林省
《 国家税务总局吉林省税务局关于防范新型冠状病毒的办税服务提示》
河北省
河北省人民政府办公厅印发《关于打好新型冠状病毒感染的肺炎疫情防控阻击战促进经济社会平稳健康发展的若干措施》的通知(冀政办字[2020] 14 号)
《关于打好新型冠状病毒感染的肺炎疫情防控阻击战促进经济社会平稳健康发展的若干措施》
《秦皇岛市应对新型冠状病毒感染肺炎疫情支持中小微企业发展的政策意见》
河南省
《国家税务总局河南省税务局关于新型冠状病毒疫情期间办税缴费注意事项的服务提示》
福建省
省人社厅、财政厅、卫健委印发《关于支持做好新型冠状病毒感染肺炎疫情防控劳动保障工作的通知》
《福州市人民政府印发关于帮助中小微企业应对疫情共渡难关若干措施的通知》(榕政综[2020] 22)
国家税务总局福建省税务局发布《关于充分发挥税收职能作用助力打赢疫情防控阻击战十二项措施的通知》
厦门市人力资源和社会保障局发布《厦门市人力资源和社会保障局关于发布厦门市新型肺炎疫情防控期间企业劳动关系调整与工资支付政策指引的通知》
莆田市人民政府发布《莆田市人民政府关于应对新型冠状病毒感染的肺炎疫情支持中小微企业共渡难关十条措施的通知》
江西省
《国家税务总局江西省税务局关于转发优化纳税缴费服务配合做好新型冠状病毒感染肺炎疫情防控工作的通知》(赣税函[2020] 16 号)
《关于有效应对疫情稳定经济增长20条政策措施的通知》(赣府发[2020] 2号)
湖南省
《国家税务总局湖南省税务局关于实施助力打赢疫情防控阻击战支持企业恢复生产十条措施的通知 》(湘税发[2020] 14 号)
湖南省长沙市《关于有效应对疫情支持中小微企业健康发展的若干措施》(253长县政发[2020] 7号)
湖南省浏阳市《关于应对新型冠状病毒感染的肺炎疫情促进企业健康发展的实施意见》(浏政发[2020] 1号)
青海省
《国家税务总局青海省税务局关于新型冠状病毒疫情期间办税缴费注意事项的服务提示》
《国家税务总局青海省税务局关于调整2020年2月申报纳税期限的通告》
海南省
《国家税务总局明确延长月纳税申报期限拓展网上办税覆盖面进一步做好税务系统防控疫情工作》
《海口市人民政府关于支持中小企业应对新型冠状病毒肺炎疫情的政策措施》
《关于印发海南省应对新型冠状病毒感染的肺炎疫情支持中小企业共渡难关八条措施的通知》(琼府[2020] 11 号)
海南省三亚市《三亚市关于有效应对疫情支持旅游企业发展十条政策措施》
广西壮族自治区
市政府召开常务会议审议通过《南宁市应对新型冠状病毒感染的肺炎疫情支持中小企业保经营稳发展若干措施》
宁夏回族自治区
《国家税务总局宁夏回族自治区税务局关于延长2月申报纳税期限的通告》
自治区人民政府办公厅印发《关于应对新型冠状病毒肺炎疫情影响促进中小微企业健康发展的若干措施》(自治区人民政府办公厅印发)
西藏自治区
《关于线上办税缴费服务渠道及有关事项的通知》
新疆维吾尔族自治区
《关于新型冠状病毒感染肺炎疫情防控的办税提醒》《国家税务总局新疆维吾尔自治区税务局关于延长2月申报纳税期限的通告》
《国家税务总局新疆维吾尔自治区税务局关于疫情防控期间免费寄递纸质空白发票的通告》
内蒙古自治区
《国家税务总局内蒙古自治区税务局关于防控新型冠状病毒的办税缴费服务提示》

(四)同心筑力,共克时艰
为保证会展业在疫情过后的稳步发展,特提出以下几点建议,希望大家齐心协力,共渡难关。
1、政府部门:
    1) 希望政府相关部门制定特殊时期办展扶持政策,帮助组展单位坚定信心、共渡难关。建议政府在对展会的扶持政策和扶持资金上实现省、市、区三级扶持,特别是针对展馆企业面临的新问题和新困难给予一定的保护和支持;
    2) 希望政府可协助各组展单位、展馆单位,帮助因疫情无法按原定时间参展的企业,妥善处理已付费用等相关问题,维护展览小微企业的正常发展,及时返还延期展会押金并降低展会押金;
    3) 希望政府可协助有需求的企业无偿出具因疫情导致未能按时履约条款的不可抗力事实性证明;
    4) 针对非当地主办方,出具一系列办展的支持政策:如租金、活动补贴、展位补贴、酒店补贴等。展会恢复后,大型政府展会对参展企业给予搭建补贴,做到专款专用,鼓励、刺激会展业发展;
    5) 部分展会,因疫情影响,较上届展会规模缩小,未达到现行补贴标准,可适当降低对展会的规模要求;
    6) 补助扶持各场馆疫情期间基础维护费用、租金税金等,降低场馆运营成本压力;
    7) 将卫生纳入会展活动举办的重点申报项,合理引导会展企业强化卫生防疫意识。
2、场馆、主办方等:
    1) 探索发展线上展览模式,对客户提供线上技术服务支持。增加线上业务开拓,视频教学,网络办公,加强专业知识的培养;
    2) 建议自上而下核减全年的预算收入,并对疫情防控成本提高预算,以便于全年卫生防控工作的开展。看疫情长短做出对策,降低成本,减少开支,调整结构,积极面对;
    3) 科学合理规划会场排期,尽量避免劣质组展方以不可抗力为由的恶意取消展会。加强优质展会的培育和扶持,通过积极的营销政策,争取政府类项目的落地,线上线下同步设计与实施;
    4) 引导组展方适度调整规模及展期,建议尽可能拼展,提高展馆利用率;
    5) 希望场馆可短期推出场地费用、服务费用等减免措施,保护参展商积极性;
    6) 在2-3月份展会取消或延期,上半年展会必受影响的前提下,展会压力将集中在下半年,在场馆的负荷能力内,必要保留优势展会项目,舍弃个别展览活动,避免场馆超负荷运作,使人员安全及展会效果不能得到足够的保证。
3、会员单位:
    1) 严格按照各级政府的通告及文件精神和要求,建立应对疫情联防联控工作机制,做好疫情防控工作,面对疫情要重视,相信政府,不造谣,不传谣,积极履行社会责任;
    2) 稳定员工,不裁员,支持在家办公,尽最大努力保护好员工;
    3) 股东增资保证公司现金流。增源节流,努力扩充业务范围,降低公司运营成本;
    4) 协助主办承办单位作好招展及展商服务工作;
    5) 积极调整经营活动计划,争取疫后科学、合理、及时投入运营,通过捆绑式营销、走出去营销等方式拓宽营销渠道,克服企业面对的困难;
    6) 与大型巡回展保持密切联系,做好客户的储备及营销工作;
    7) 拓展线上展览平台,发挥全方位动态价值功能,为疫情后的实体展做技术支撑和推广服务。
此次受疫情影响虽然损失没法避免,但是并不会出现产业倒退,对会展行业未来的发展前景还是应该充满信心。会展人应该在这个时候冷静思考,做好谋划,为疫情过后会展行业大发展做好前期准备。只要会展人团结一心,众志成城,我国会展业一定能化危为机,再创辉煌!
   来源| 中国展览馆协会
编辑| 常鹤



回复

使用道具 举报

您需要登录后才可以回帖 登录 | 立即注册

本版积分规则

QQ|Archiver|手机版|小黑屋|中国会议论坛-会议社区-会议服务行业交流社区

GMT+8, 2026-5-7 00:15 , Processed in 0.047366 second(s), 18 queries .

Powered by Discuz! X3.4

Copyright © 2001-2020, Tencent Cloud.

快速回复 返回顶部 返回列表